Характеристики

С помощью набора для разработчиков NVIDIA Jetson AGX Xavier вы можете легко создавать и развертывать комплексные робототехнические приложения с искусственным интеллектом для производства, доставки, розничной торговли, сельского хозяйства и многого другого.
Поддерживается SDK NVIDIA JetPack и DeepStream, а также CUDA®, Программные библиотеки cuDNN и TensorRT, в комплект входят все инструменты, необходимые для начала работы сразу. И поскольку он работает на новом процессоре NVIDIA Xavier, теперь у вас более чем в 20 раз больше производительности и в 10 раз больше энергоэффективности его предшественника, NVIDIA Jetson TX2.
Начните сегодня с комплектом разработчика Jetson AGX Xavier. Jetson Development Pack (JetPack)-это пакет «Все-в-одном», который объединяет и устанавливает все программные средства, необходимые для разработки для встроенной платформы NVIDIA Jetson. JetPack включает инструменты для:Глубокое обучение:TensorRT, cuDNN, NVIDIA DIGITS™Рабочий процессКомпьютерное зрение:NVIDIA VisionWorks, OpenCVВычисления графического процессора:NVIDIA CUDA, библиотеки CUDAМультимедиа:Поддержка ISP, изображения камеры, Video CODECIt также включает Совместимость с ROS, OpenGL, расширенные инструменты разработчика и многое другое.МАЛЕНЬКИЙ ПРОЧЕРЕЗ ВО ВСТРОЕННЫХ ПРИЛОЖЕНИЯХИмея размеры всего 100x87 мм, Jetson AGX Xavier предлагает большую производительность рабочей станции при 1/10 размера рабочей станции. Это делает его идеальным для автономных машин, таких как роботы доставки и логистики, Заводские системы и крупные промышленные БПЛА. ПРИНЯТЬ ДЕЯТЕЛЬНОСТЬ К КРАЮБудучи первым в мире компьютером, разработанным специально для автономных машин, высокая производительность Jetson AGX Xavier может обрабатывать визуальную одометрию, слияние датчиков, локализацию и картографирование, обнаружение препятствий, и алгоритмы планирования пути, критически важные для роботов следующего поколения. Получите производительность класса рабочих станций GPU с беспрецедентными 32 TeraOPS (TOPS) пиковых вычислений и 750 Гбит/с высокоскоростного ввода/вывода в компактном форм-факторе 100x87 мм. СИЛА ГИБКОСТИПользователи могут настраивать режимы работы на 10 Вт, 15 Вт и 30 Вт по мере необходимости для своих приложений, обеспечивая новые уровни плотности вычислений, энергоэффективности и возможностей вывода AI на краю.Технические характеристики







Джетсон AGX Ксавье VS Джетсон TX2


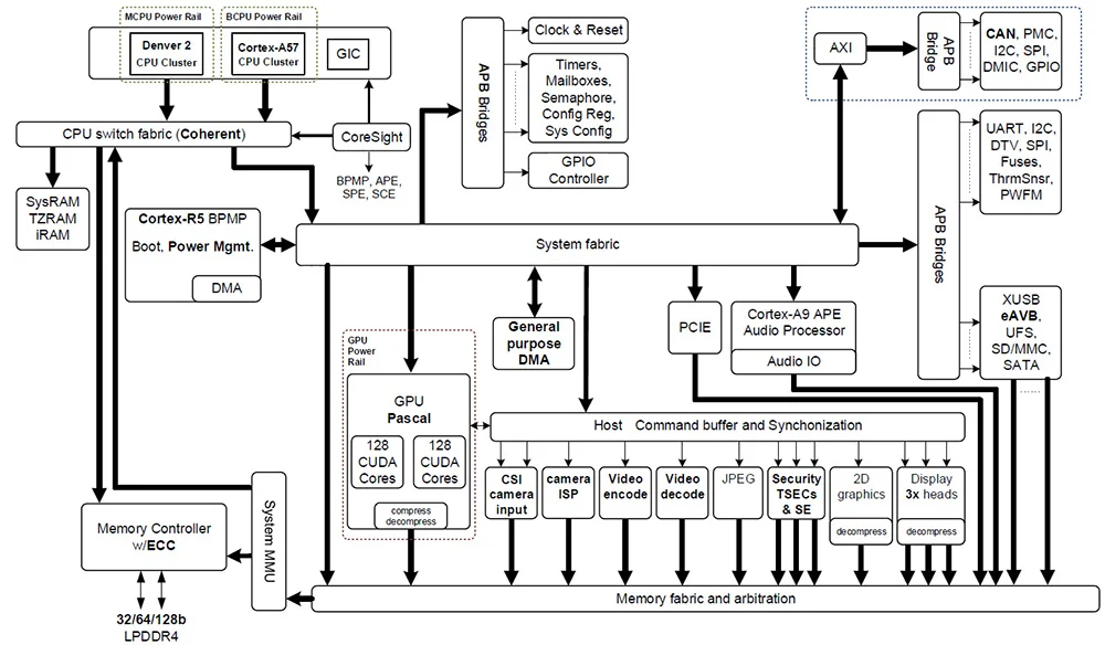
Рисунок 2. Блок-схема Jetson AGX Xavier

Рисунок 3: NVIDIA Jetson TX2 Tegra










Применение












Комплект 1:
Комплект разработчика Jeston AGX Xavier x1


Вики://elinux.org/Jetson
Скачать://developer.nvidia.com/embedded/downloads
Учебники://developer.nvidia.com/embedded/learn/tutorials
Форум://devtalk.nvidia.com/default/board/139/embedded-systems/
Блог://devblogs.nvidia.com/ Быстрый старт://developer.nvidia.com/embedded/learn/getting-started-jetson Window. adminAccountId = 202192594;
Отзывы о Набор разработчиков Jetson AGX Ксавье 8-ядерный 64-битный процессор 32 ГБ + eMMC глубокое
Отзывы о товарах