Характеристики
Aptx Csr64215 Bluetooth 4,2 без потерь стерео аудио приемный модуль приемника плата I2S выход для усилителя динамика Diy
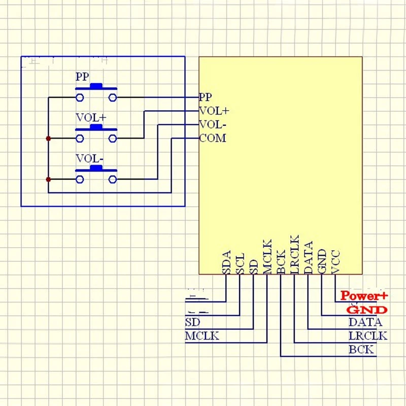
VCC: положительный источник питания, напряжение питания 4-8 в (напряжение не может превышать 8 в, превышает модуль сжигания)
GND: отрицательный источник питания
Данные: выход данных I2S
LRCLK: часы с рамкой I2S
BCK: серийные часы
Цвет: синий
Материал: металл + Поликарбонат
MCLK: плавающий, активный кристалл может быть припаян, чтобы обеспечить внешние мастер-часы. (Не может работать синхронно I2S)
SD: внешний включенный штырь, Bluetooth выходы 1,8 В, когда есть аудио, он может быть использован для управления внешним DAC включить
SCL: свободные, защищены I2C, в настоящее время программное обеспечение не поддерживает.
SDA: свободные, защищены I2C, в настоящее время программное обеспечение не поддерживает.
Рр: кнопка воспроизведения паузы
VOL +: кнопка «громкость Плюс», нажмите на предыдущую песню, нажмите кнопку «громкость Плюс»
VOL-: кнопка уменьшения громкости, нажмите на песню, нажмите кнопку уменьшения громкости
COM: Нажмите кнопку питания
Светодиодный фонарик: состояние сопряжения, Bluetooth можно найти на мобильный телефон
Светодиодный индикатор: состояние подключения, указывающее, что Bluetooth установила соединение
Светодиодный индикатор мигает один раз в 2 с: режим ожидания.
Посылка: 1 * Модуль
Только вышеуказанная посылка, другие товары не включены.
Примечание: светильник и различные дисплеи могут привести к тому, что цвет товара на картинке немного отличается от реального. Допускается погрешность в измерениях +/- 1-3 см.
|








Отзывы о Aptx Csr64215 Bluetooth 4 2 без потерь стерео аудио приемный модуль приемника плата I2S выход
Отзывы о товарах