Характеристики
Введение продукта:
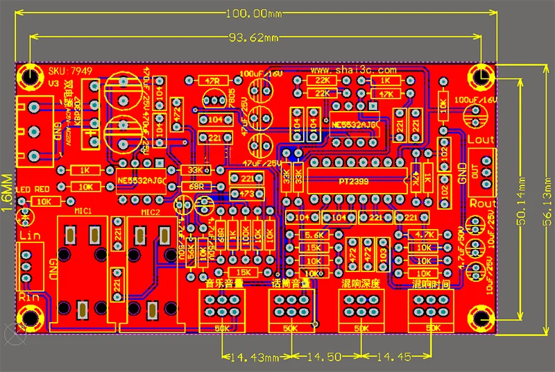
Название продукта: пластина для караокеPa: после уровня выходной нагрузкиВыбор чипов, Двойной источник питания AC12VВесь размер машины: 100*57*17 ммВес нетто: 62 гИнструкции:Lin GND Rin: соответственно левый трек, правый звуковой канал, звуковой входной сигналLout GND выход: соответственно левый трек, правый звуковой канал, звуковой выходной сигналMIC1 MIC2: используется для подключения микрофона, разъем микрофона подключается напрямуюПримечание:1. Плата, рекомендуемый источник питания, рекомендуется использовать двойной трансформатор 12 В переменного тока2. Не поддерживает конденсаторный микрофон, поддерживает только микрофон с подвижной катушкой.3. Часть аудиовыхода платы требует платы усилителя, а не непосредственно к стерео
4. Что касается шума, караоке-продуктов в мире сегодня, будь то продукты или пластины, когда микрофон близко к динамику, конечно, будет иметь шум, Абсолютно невозможно устранить, это обычное чувство! Так что все в использовании, используйте только сильную направленность приемника, насколько это возможно, Не обращайте внимание на микрофон динамика!









Отзывы о Плата усилителя микрофона PT2399 плата реверберации для караоке модуль цифрового OK
Отзывы о товарах