Характеристики
Modname = ckeditorЧипы промышленного класса.
1. Более 600 штук этой основной платы были проданы отдельно, с стабильной и надежной производительностью.
2. Принимаем Индивидуальные настройки клиентов, если клиенты требуют от нас добавить назначенный логотип, если клиенты требуют от нас сидеть на специальном отверстии для позиционирования, мы можем сделать все это. И детали, такие как цвет Шелкового экрана. Мы взимаем только стоимость этих изменений.
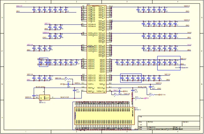
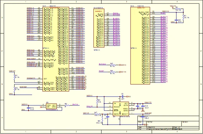
3. Основная плата выводит все PS и PL IO, с 512MBYTE DDR3 и 256MBIT QSPI FLASH, которые могут быть использованы в качестве загрузочного ПЗУ или флэш-памяти.
4. Мы предоставляем справочный дизайн для доски приложений, и есть специальные документы, которые подробно объясняют каждый контакт и сигнал. И может предоставить вам специализированную техническую поддержку. Убедитесь, что приложение пользователя на плате успешно прошло один раз.
5. С 10-ти из шельфового пласта дизайн, это не так легко сделать стабильную и высокоскоростную DDR3 памяти. Наша основная плата была проверена многими продуктами (включая многоосевое управление полетом и т. д.).
6. С точки зрения проекта, я предлагаю принять ZYNQ7 компании или организации блока, сначала используйте эту основную плату, чтобы сделать демонстрацию для последующего развития логики и программного обеспечения. В течение этого периода мы также можем получить нашу постоянную техническую поддержку, а затем фактические продукты могут продолжать использовать наши основные платы партиями, или они могут самостоятельно модифицировать оборудование после успешного тестирования и заменить наши основные платы.
7. Поддержка и энтузиазм, оказываемые проекту, ограниченны. Цель предоставления этой платы-позволить каждому начать работу быстро и непосредственно противостоять разработке и применению программ, вместо того, чтобы вникать в детали аппаратного дизайна, задерживая период строительства, И причиняет вред людям. В результате он затяжной и оставлен на полпути.

\
\

ZYNQ700 XC7Z020 CLG484 минимальная системная плата все IOs светодиодны, парные IOs распределяются по размерам, а дифференциальные пары одного и того же банка имеют одинаковую длину.Бортовой высокого качества большой вместимости, DCDC источника питания обеспечивает 0,9 V, 1,8 V, 1,5 V и 3,3 V напряжения, И может напрямую использовать один 5-12 В для питания основной платы. Встроенный чип памяти DDR3.










'
Отзывы о Xilinx FPGA Core Board Zynq7000 XC7Z020 CLG484 небольшая системная плата | Мебель
Отзывы о товарах