Характеристики
Полностью дискретный FET класс А усилитель для наушников ультра-низкий уровень шума
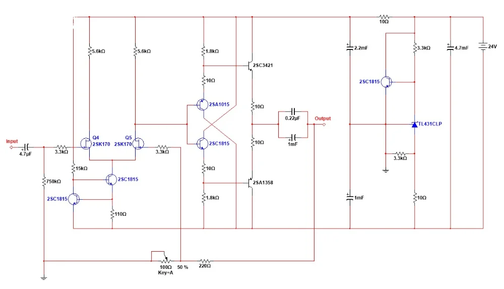
Использование линии класса А имеет несколько больше искажений и более низкую эффективность, но это больше соответствует теплым звуковым характеристикам усилителя. Невыгодно использовать линейку класса А для дифференциальных дискретных линий. Таким образом, окончательная Структура Цепи FET Дифференциальное усиление + выход алмазного буфера, преимущество этой цепи является простой структурой, низким искажением и высокой эффективностью. Выходная мощность 1 кГц относится к 32Ω 450mW Линейный Регулируемый источник питания (DC24V 600mA) полностью достаточен, и звук очень чистый.




Отзывы о Lusya полностью дискретный FET дифференциальный усилитель для наушников класса A 32
Отзывы о товарах