Характеристики
ESP-M1
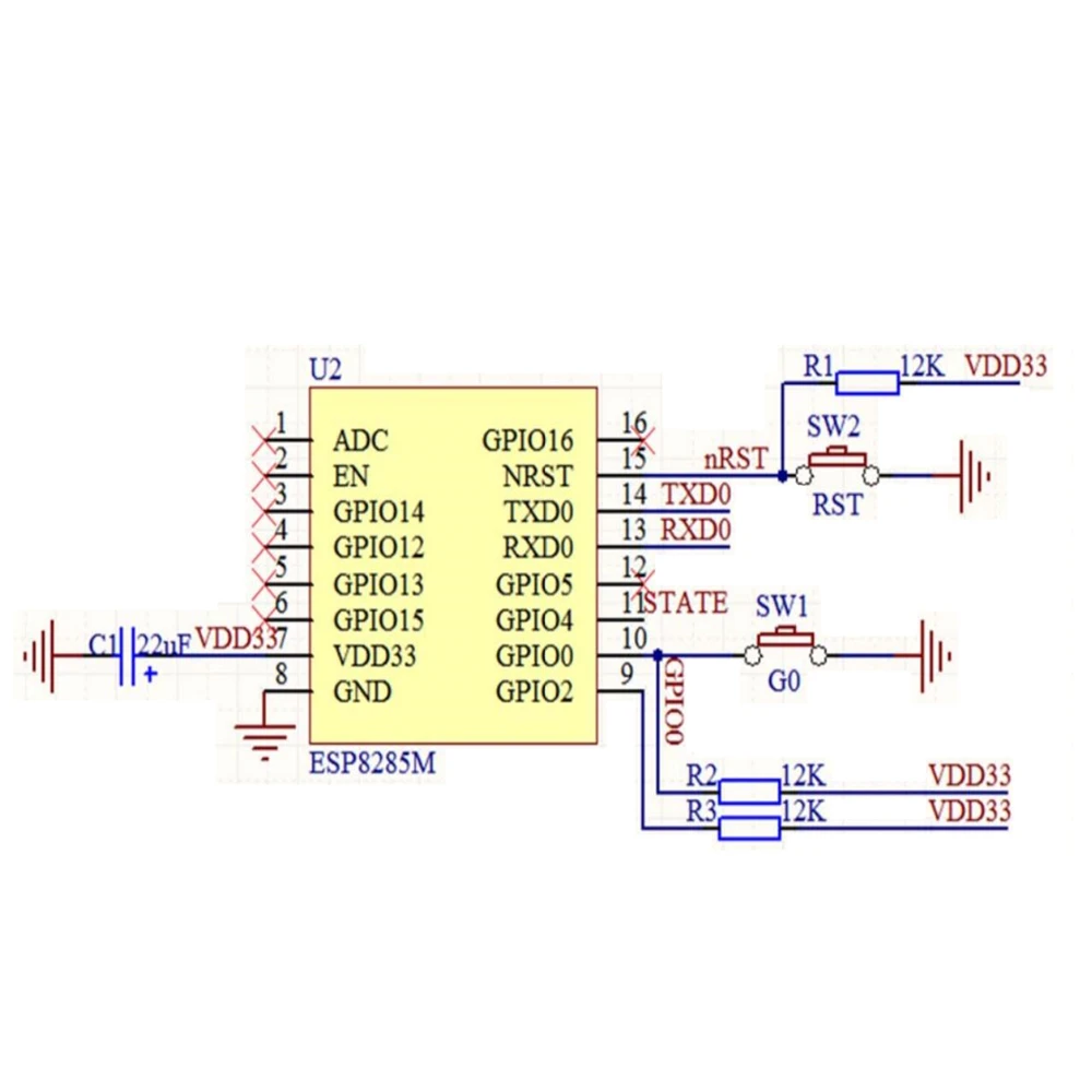
ESP8285 = ESP8266 + 1M вспышка. По сравнению с ESP8266, выдерживает высокие температуры до 125 градусов по Цельсию! И оригинальную программу с исходным кодом ESP8266 можно использовать в целости и сохранности. В Центральном процессоре модуля ESP-M1 используется экономичный чип ESP8285. Чип объединяет усовершенствованную версию 32-битного процессора tensilicon серии L106 Diamond в небольшом корпусе с встроенным SRAM. ESP8285 имеет полную функцию Wi-Fi сети, которая может использоваться независимо или работать как ведомая на другом узле MCUs. Когда ESP8285 хостинг приложения, его можно запустить напрямую с внешней вспышки. Встроенная кэш-память помогает повысить производительность системы и оптимизировать систему хранения данных. Кроме того, ESP8285 может использоваться в качестве адаптера Wi-Fi через порт SPI/интерфейс SDIO или I2C / UART и может применяться в любой конструкции на основе микроконтроллера.
1) ультрамаленький размер; 2) последовательный к Wi-Fi; 3) Беспроводная Прозрачная передача; 4) сверхнизкое энергопотребление на большие расстояния; 5) Внешняя антенна доступна. 6) устойчивость к высоким температурам до 125 ℃ 7) полностью совместим с ESP8266, исходный код может быть пересажен в целости и сохранности.
Характеристики SOC
--- Встроенный 32-битный микропроцессор tensilicon L106 со сверхнизким энергопотреблением, основная частота поддерживает 80 МГц и 160 МГц, поддерживает RTOS --- Встроенный стек протоколов TCP / IP --- Встроенный 10-битный Высокоточный АЦП --- Периферийные интерфейсы HSPI, UART, I2C, I2S, ИК-пульт дистанционного управления, PWM, GPIO --- Ток удержания в глубоком сне составляет 10 мА, ток отключения менее 5 мА --- Пробуждение, подключение и доставка пакетов в течение-2 мс --- Потребляемая мощность в режиме ожидания менее 1,0 МВт (DTIM3) --- Встроенная 1 м байтовая вспышка SPI
Характеристики Wi-Fi
--- Поддержка 802,11 b / g / n / e / i --- Станция поддержки, SoftAP, режим SoftAP STA --- Поддержка Wi-Fi Direct (P2P) --- Поддержка CCMP (CBC-MAC, режим счетчика), TKIP (MIC, RC4), WAPI (SMS4), WEP (RC4), аппаратное ускорение CRC --- Обнаружение P2P, режим P2P GO/режим GC и управление питанием P2P --- WPA / PA2 PSK и WPS --- Функции безопасности 802,11 i: предварительная аутентификация и TSN --- Поддержка 802.11n (2,4 ГГц) --- Инкапсуляция рамы 802,1 h / RFC1042 --- Поддержка бесшовного роуминга --- Поддержка удаленного обновления и облачного обновления OTA --- Поддержка функции Smart Config (включая устройства Android и iOS)
Периферия модуля
--- 2xUART --- 1xadc --- 1 ксен --- 1 булавка пробуждения --- 1xHSPI --- 1xI2C --- 1xI2S --- До 10xgpio --- Диапазон рабочих температур: от-40 градусов Цельсия до 125 градусов Цельсия
Сценарий применения
--- Бытовая техника --- Домашняя Автоматизация --- Умная розетка, умсветильник --- Сетчатая сеть --- Радионяня --- IP-камера --- Сенсорные сети --- Портативная электроника --- Идентификационные теги безопасности --- Беспроводное расположение --- Радиомаяки беспроводной системы позиционирования --- Промышленное Беспроводное управление


Отзывы о ESP-M1 2 4 ГГц Wi-Fi модуль ESP8285 чип/серийный к Wi-Fi/беспроводной сквозной/AIoT Интернет
Отзывы о товарах